Back to Projects

1 / 13
AI / Medical ImagingCompleted
BreastCare AI – Deep Learning Breast Cancer Detection
2025
Full-stack AI web app for mammography-based breast cancer detection using a fine-tuned Swin Transformer on CBIS-DDSM, achieving 87.5% accuracy with dual-view ensemble analysis.
AI/ML
Tech Stack
Swin TransformerFastAPIReact.jsPyTorchCBIS-DDSMHuggingFaceTransfer Learning
Key Highlights
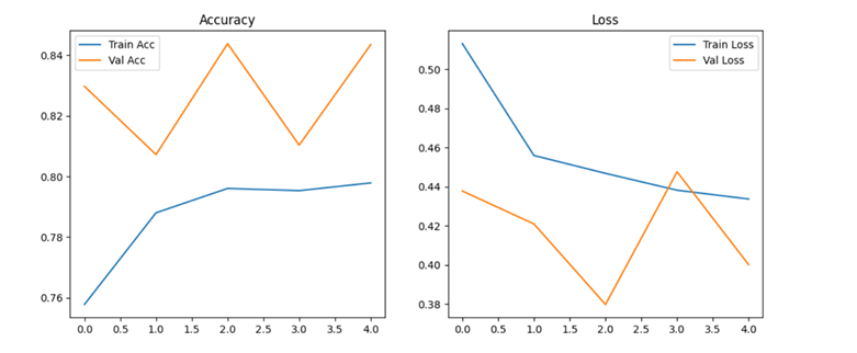
- Built a full-stack AI web application for breast cancer detection using a fine-tuned Swin Transformer trained on the CBIS-DDSM mammography dataset (~30,000 images), achieving 87.5% accuracy and 0.884 ROC-AUC.
- Implemented a dual-view ensemble analysis system (CC + MLO views) mimicking clinical radiologist workflow, where probability averaging across views reduces false positives and improves diagnostic confidence.
- Developed a FastAPI backend with optimized model inference pipeline, LRU caching for repeated scans, and asynchronous file handling designed for high-throughput clinical usage.
- Built a React frontend featuring drag-and-drop DICOM/JPEG upload, real-time prediction results with probability heatmaps, and automated PDF report generation with a clinical findings summary.
- Applied transfer learning with an ImageNet-pretrained Swin Transformer, class weighting to address dataset imbalance, and augmentation techniques (flips, rotations, contrast jitter) for robust generalization.
- Hosted the model on HuggingFace Hub for version-controlled model management; containerized the full stack with Docker Compose for reproducible deployment in clinical environments.